前言
緊固件是一種量大面廣的通用基礎件,包括螺栓、螺釘、螺柱、螺母、自攻螺釘、木螺釘、墊圈、擋圈、銷、鉚釘、連接副和組合件及其他12大類,廣泛用于通用機械、工程機械及國防工業等領域。緊固件的品質和可靠性對主機的工作性能和結構安全性起著重要作用,一些重要的連接,可能因為這種失效釀成重大事故。

某些防蝕措施也會影響零件的性能,例如,常用的電鍍緊固件可能出現氫脆;較厚的表面涂鍍層將影響螺紋的旋合性,也有可能影響連接強度。
鈦及鈦合金具有高比強度、優良的耐腐蝕性、良好的耐高溫性能等,在航空、航天、船舶、地面武器裝備等國防工業中得到了廣泛應用[1]。鈦合金緊固件(鈦合金螺絲)連接件是飛機及地面武器裝備上的典型結構件,其失效破壞包括緊固件自身的疲勞、連接板材緊固孔處的疲勞及腐蝕疲勞等埋J。一般情況下鈦及鈦合金表面可生成一層致密的氧化膜,起到防腐蝕的作用,但是在惡劣的環境中或者氧化膜破裂以及發生縫隙腐蝕的情況下,鈦合金的耐腐蝕性能將大大降低。在海洋或潮濕環境中,緊固件材料都存在不可預見的腐蝕性和由此帶來 的故障風險,當鈦合金與結構鋼、鋁合金等異種金屬接觸時,由于電偶腐蝕,常常會加速其他金屬及其自身的腐蝕,造成緊固件及緊固孑L周圍產生破裂。因此,必須采取合適的防護措施以保證其環境耐久性滿足在實際應用中尤其是國防工業中的安全性要求。本工作旨在探討鈦合金緊固件的腐蝕及其控制技術。
1、鈦合金結構件的腐蝕分析
1.1腐蝕性能
由于緊固件安裝時自然形成間隙,那些易受影響的金屬材料常會在金屬與金屬間或金屬襯墊間,或在表面涂層裂紋下發生縫隙腐蝕。鈦合金具有良好的抗腐蝕性,是海洋環境中常用的緊固件材料,本身不受天然水、海洋環境及80℃以下海水的腐蝕影響。鈦具有良好的抗腐蝕性是因為其表面緊密附著了一層防護性氧化膜,膜一旦受損,在有氧的情況下,可瞬時自動修補。但實際使用中,當環境條件改變時(如溫度的升高、某種介質濃度的增加及發生了與其他易腐蝕金屬的接觸等),腐蝕就可能發生。在涂層下,由于涂層破裂或失效,可能會發生點蝕。對于表面有鈍化膜的鈦合金而言,在靜止或低流速的海水中由于氧的供應不足,鈦合金表面鈍化膜的作用降低,這時點蝕也可能發生。鈦緊固件對純的非氧化酸(如鹽酸、稀硫酸等)、氫氟酸、高溫的稀磷酸和室溫濃磷酸也不耐蝕。
鈦合金緊固件同其他易鈍化金屬一樣,易產生縫隙腐蝕、氫脆,只是縫隙腐蝕通常發生在高溫含鹵素離子的溶液中。鈦合金緊固件與更惰性的金屬結合在一起時,會受到電偶腐蝕,而影響較大的是犧牲陽極或陰極保護的吸氫引起的脆性晶間斷裂腐蝕[3,4]。
1.2幾種可能產生的腐蝕情形
1.2.1應力腐蝕斷裂(SCC)
應力腐蝕斷裂是緊固件技術人員最為關心的問題之一。不同的鈦合金材料對應力腐蝕的敏感性不一樣,如在室溫海水環境中Ti-5111幾乎不受SCC影響,而在海水中Ti-6Al-4V的斷裂韌性卻會降低,尤其當采用該材料的鈦緊固件處在海水中,再加上持續拉伸力的作用時,應力腐蝕斷裂就會產生。
1.2.2氫脆斷裂
海水腐蝕或海洋陰極保護系統產生的氫可使緊固件由于氫脆而斷裂。鈦合金雖然適應普通海洋條件,當其與活性金屬結合后表面會產生氫,在溫度為80℃以下,氫不會擴散到鈦金屬內部,而當溫度在80℃以上時,氫脆就可能產生。
1.2.3電偶腐蝕
鈦合金可安全地與耐蝕金屬連接,如惰性不銹鋼和石墨增強的復合材料等。但應用在鋁構件中時,則往往是鈦緊固件周圍的局部腐蝕引起斷裂。選擇合適的材料可以避免電偶腐蝕,如耐磨的螺紋涂層一般是非導電的,通過減少鈦緊固件面積有效降低動電電流,實際限制了鈦合金緊固件的電偶腐蝕[5]。
1.2.4縫隙腐蝕
鈦合金緊固件(鈦標準件)的縫隙腐蝕常常是由幾何原因、材料原因、環境原因引起。由于鈦合金緊固件自身具有的幾何形狀,在緊固件與螺栓、螺母之間自然形成了一定的縫隙。鈦合金緊固件自身材質狀態、合金元素種類與含量、表面光潔度等因素都會影響到鈦合金材料發生縫隙腐蝕的行為和過程[6]。鈦合金縫隙腐蝕在一些環境因素如特定的介質和溫度等環境中都可能產生,如在含氯離子溶液中最易發生。在溫度低于85℃的環境中,在實驗室階段未發現鈦合金的縫隙腐蝕,但縫內的電位同步監測試驗顯示,隨著溫度升高,發生縫隙腐蝕時的縫內電位也變負,說明縫隙腐蝕的驅動力在增加。
2、鈦合金緊固件腐蝕控制方法與思路
如前所述,鈦合金就材料本身而言具有好的耐蝕性。但當鈦合金做成幾何件(如緊固件等)或與其他金屬接觸或特殊的環境條件下,鈦合金自身或對與之偶對的金屬的腐蝕就可能發生。
2.1縫隙腐蝕及控制
縫隙腐蝕的主要因素可概括為三個方面,即材料、接觸和環境,因而控制這類腐蝕的根本措施也要從這三個方面著手。首先應合理地選擇材料,適當地作表面改性與表面涂覆層處理,以降低或消除接觸腐蝕的接觸因素。在緊固件配合的設計上要盡量減少和避免異種材料的接觸,必須接觸的也要進行隔離處理。隔離處理時要注意保證緊密的配合,盡量避免縫隙的形成。在環境因素方面要避免潮濕、水蒸氣、鹽霧環境,加強通風,另外還可以通過密封膠或密封漆將緊固件與工作環境隔離。
2.2電偶腐蝕及控制
(1)采用合理的鍍層 采用電鍍等方法對材料表面進行改性,使相接觸的材料具有相近的電位,從而降低金屬間的電偶電流,可有效地防止電偶腐蝕。
(2)陽極氧化或化學轉化處理[7,8]鈦合金陽極氧化后,膜層電阻增大,接觸電阻增加,則降低了電偶效應。研究表明,鈦合金TC2陽極化可以有效地降低與30CrMnSiA的電偶電流[7]。
當鈦合金與其他材料偶對時,鈦合金經陽極氧化處理與無陽極化膜的鈦合金相比,其電偶腐蝕速度可降低約一個數量級。
(3)涂漆或涂膠 涂覆化學覆蓋層最好配合涂漆或涂膠,或者二者同時使用,以將接觸件絕緣、封閉,從而有效地消除由于接觸而造成的電偶腐蝕。用環氧鋅黃底漆、雙組分密封膠防護,可以有效地防止0Crl3Ni8M02AI與LYl2和TCA接觸時的電偶腐蝕。
2.3氫脆的控制
前述所知,鈦合金與活性金屬結合后表面會產生氫,另外在高溫環境下(如在80℃以上時),也會產生氫脆。因此,在選用鈦合金材料作緊固件時,首先要考慮采用未添加活性金屬的鈦合金材料,另外盡量避免在高溫環境(如80℃以上)中使用。
2.4鈦合金緊固件間及其與偶對金屬間的腐蝕控制
2.4.1鈦合金緊固件之間
鈦合金作為緊固件應用時,鈦螺栓常與鈦、結構鋼、不銹鋼和鋁合金材質的螺母等配對使用。鈦合金緊固件之間的腐蝕控制是指鈦合金螺栓與螺母及鈦合金螺栓與上述其他金屬材料螺母之間的腐蝕控制問題。研究表明,鈦合金螺栓進行脈沖陽極化和一般陽極化處理后,與進行脈沖陽極化處理的螺母具有良好的接觸相容性,可見這是一種比較好的組合,優于其與不銹鋼螺母配對使用;當對螺母連接強度要求不太高、腐蝕條件苛刻性較低時,可考慮使用陽極化LYl2螺母與TC16螺栓連接,這從經濟上和減輕緊固件質量上都是有益的[9]。
2.4.2鈦合金緊固件與被緊固金屬之間的腐蝕控制
飛機蒙皮大量采用鋁合金材料、地面裝備大量使用結構鋼及合金材料等,這些承載結構件用材的連接常用緊固件來完成,這時緊固件與緊固的承載材料之間產生接觸。鈦合金緊固件緊固的金屬材料以變形鋁合金和高強度結構鋼為主。為此,主要分析鋁合金與結構鋼作為主要承載材料時,與鈦合金緊固件之間的電偶腐蝕行為及控制方法。
(1)與鋁合金被緊固材料之間
已經有研究者對帶包鋁層和去包鋁層陽極化LYl2兩種緊固金屬試件的極化行為及與其偶對材料的標準電偶腐蝕試驗和組合試樣的中性鹽霧加速腐蝕試驗進了研究,結果表明,
帶包鋁層陽極化鋁合金LYl2的單獨對比試件的耐蝕性要優于去包鋁層試件,當它們用鈦合金脈沖陽極化螺栓和螺母連接時,由于脈沖陽極化鈦合金和陽極化鋁合金之間存在非常大的電極電位差,因而它們之間存在嚴重的電偶腐蝕傾向,帶包鋁層的試件首先出現腐蝕跡象,但是整個腐蝕周期內,帶包鋁層的試件耐蝕性優于去包鋁層的,即包鋁層可以提高陽極化膜層的耐蝕性;采用鈦合金鍍鋁鈍化螺栓,配合使用陽極化LYl2螺母,從電化學角度來看,鍍鋁鈍化膜和鋁合金陽極氧化膜之間的電極電位差很小,具有非常好的電偶相容性,組合試件的鹽霧加速試驗檢驗也證實,沒有明顯的電偶腐蝕發生,接觸相容性非常好。因此,鈦合金緊固件與鋁合金緊固材料之間的電偶腐蝕控制可以采取這樣的控制方法。
(2)與結構鋼被緊固材料之間從鈦合金與結構
鋼偶對的標準電偶腐蝕數據分析知,結構鋼與鈦合金緊固件不能直接接觸(結構鋼與鈦合金裸件的之間的電偶電流為6.165μm/cm2),因此有必要對它們進行表面改性處理。對結構鋼自腐蝕的耐蝕性研究表明,結構鋼鍍鎘鈍化的耐蝕性最好,其次為結構鋼鍍鋅鈍化。不論自腐蝕還是電偶腐蝕,都比結構鋼裸件與鈦合金緊固件接觸時的耐蝕性好[10]。當鈦合金緊固件與結構鋼裸件接觸時,不同的鈦合金緊固件經不同的表面處理后,具有不同的電偶電流,由小到大順序為:脈沖陽極化<一般陽極化<裸件,因而選擇鈦合金脈沖陽極化螺栓是相對合理的,但是從組合試件的試驗結果知,二者之間的電偶效應比較大,因此,不推薦直接用脈沖陽極化螺栓連接結構鋼裸件,可以采用封絕緣膠或加絕緣墊片等方法來降低或消除二者之間的電偶腐蝕。由此可知,控制鈦合金緊固件與結構鋼之間的電偶腐蝕的最佳方案為結構鋼進行鍍鎘鈍化處理,鈦合金緊固件再進行鍍鋁鈍化處理。
此外,還有很多方法可以有效降低鈦合金緊固件與被緊固材料的電偶腐蝕。如通過使用非導電性墊圈和套筒螺栓形成鈦緊固件的電絕緣,使用特殊的潤滑脂和凝脂也可以絕緣鈦緊固件;對較易發生反應的結構材料可采用陰極保護;對于結構中的自攻螺釘、螺栓的固定部位及所有異金屬材料的連接處,可加防腐蝕隔離層或采用“濕裝配”方法裝配,然后涂密封膠;對于電偶腐蝕敏感性高的材料,可以通過表面處理或者涂絕緣膠來降低電偶腐蝕的敏感性。如對于鈦合金TC2與LYl2接觸時,可以通過鋁合金陽極化(使平均電偶電流降低一個數量級)后與鈦合金螺栓接觸;對于部分碳鋼材料可以通過鍍鎘磷化與陽極化鈦合金TC2的接觸方案,這樣可以降低二者偶合的電偶電流。
3、鈦合金緊固件防護處理及注意問題
鈦合金的表面防護處理技術大致經歷了三個階段:以電鍍、熱擴散為代表的傳統表面技術階段,以等離子體、離子束、電子束的應用為標志的現代表面技術階段和現代表面技術的綜合應用和膜層結構設計階段。多層涂層是提高鈦及鈦合金表面性能的有效途徑之一,這種方法可以改善韌性、提高耐腐蝕性、提高抗開裂性和細化晶粒等。具體做法是在鈦合金的表面處理中在鈦金屬表面先預鍍上一層韌性較好的TiN作為間隔層,然后將TiC、(Ti,A1)N、Ti(C,N)、TiB和CrN等鍍在TiN層上形成多層結構。由此得到的多層鍍層可以極大地改善鍍層的韌性、耐腐蝕性和耐磨性。多組元涂層、多層涂層以及多組元和多層涂層的結合正在成為鈦合金表面處理研究的新方向。通過對多組元元素的選擇以及多層涂層的設計可以得到質量高、性能好的復合表面涂層[11]。
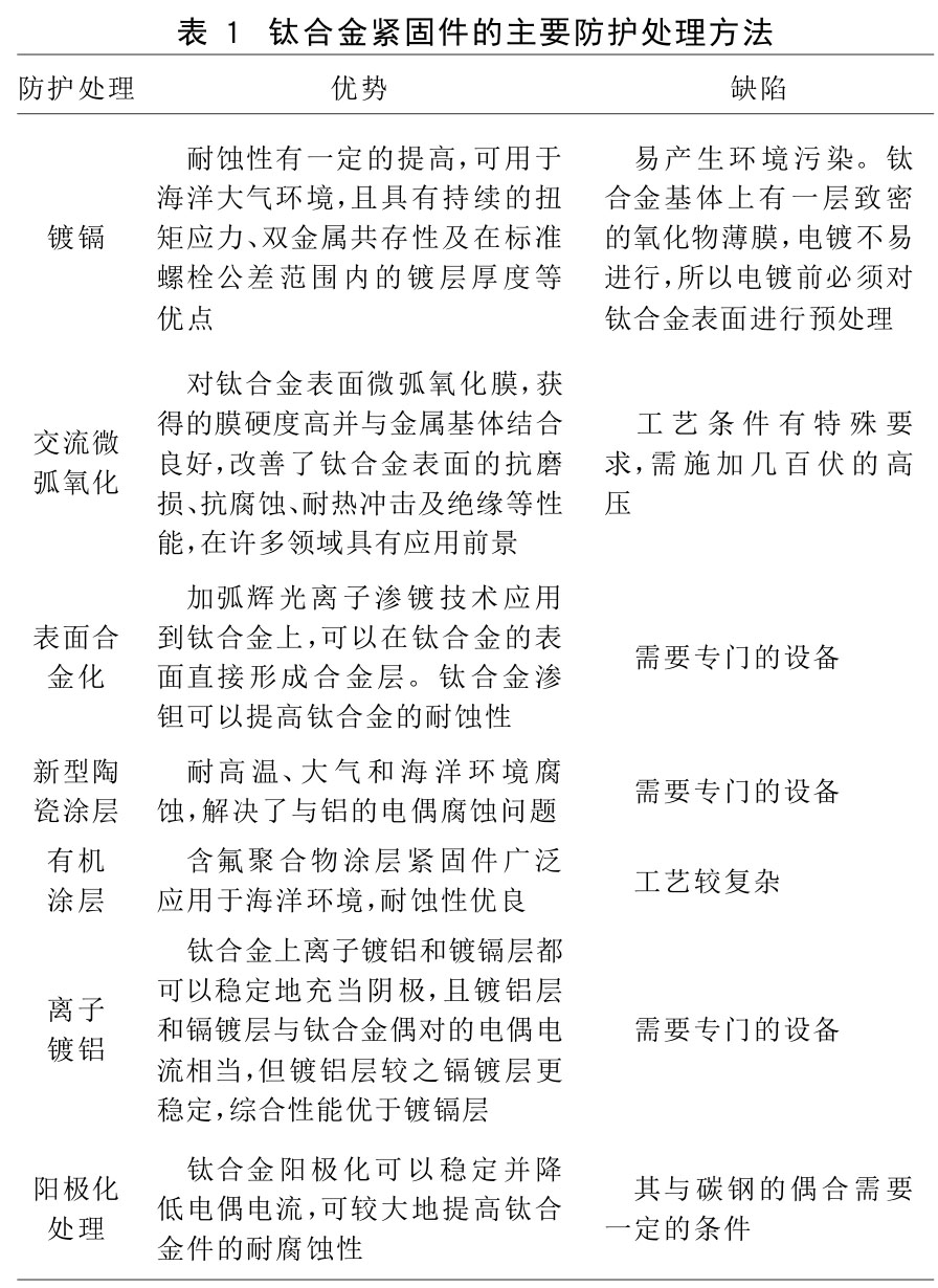
緊固件防護涂層的要求與一般的防護涂層不同,它不僅需要有良好的耐腐蝕性能,而且應具有較低的摩擦系數和良好的抗咬死性能。另外,涂層應厚度適宜且均勻一致,以保證螺栓與螺母或構件之間的良好配合。施加防護涂層的緊固件的力學性能應符合要求,避免產生氫脆現象。鈦合金緊固件的主要防護處理方法及特點見表1[12,13]。

據悉,美國已將飛機零件和宇宙飛行器上的鈦合金零件的連接件全部采用離子鍍鋁代替以前所采用的電鍍鎘。與電鍍鎘相比,鍍鋁不但耐蝕性好,且不會引起鈦合金脆化,使用溫度也由原來鍍鎘的230℃提高到500℃,同時避免了鎘污染所帶來的危害,利于環保。這是提高鈦合金緊固件綜合性能較為有效的一種防護方法。對于陽極化鋁合金LY12材料,不論是單獨對比試件還是用鈦合金緊固件連接的組合試件,電化學腐蝕和鹽霧加速腐蝕試驗均表明,帶包鋁層陽極化LY12的耐蝕性優于去包鋁層陽極化試件。
根據不同的應用要求選擇不同的方法對鈦及鈦合緊固件表面防護層的種類很多,且各有優缺點和適用范圍,所以緊固件防護層的選用要根據使用部位和功能要求進行合理匹配,才能獲得最佳效果。
4、結語
根據不同應用要求選擇不同的方法對鈦及鈦合金進行防護處理是一項重要的研究內容。隨著科學技術的發展、鈦合金緊固件應用領域的日益擴展和使用條件的變化,耐超高溫、超高強度、超塑性、超耐磨性、多功能的鈦合金緊固件必將出現[14]。另外,隨著鈦合金表面防護處理技術的日臻完善,納米技術、等離子體技術、高頻電磁技術、激光技術等先進技術的有機結合,特別是加弧輝光離子滲金屬技術、雙層輝光離子滲金屬技術等新技術研究的進一步深化,一些經過表面 處理的強耐蝕、強耐磨鈦合金緊固件也必將隨著使用條件更加復雜的要求而出現。鈦合金結構件及其所接觸的金屬都不腐蝕的理想結果,是腐蝕控制研究者努力的方向。
參考文獻
[1]李梁,孫健科.鈦合金的應用現狀及發展前景[J].鈦工業進展,2004,21(5):19—24.
[2]Boyer R R.An overview on the Ilse of titanium in the aero-space industry[J].Materials Science and Engineering A, 1996,213:103~114.
[3]劉雙梅.鈦合金接觸腐蝕、污染及防護技術研究[D].西安:西北工業大學,2005.
[4]朱正德.螺栓斷裂成因的探討與分析[J].汽車工藝與材料,2004(7):87—88.
[5]劉雙梅,劉道新.TA7鈦合金/耐熱不銹鋼電偶腐蝕敏感性研究[J].材料工程,2000(1):17—19.
[6]梁成浩,金守訓。合金元素對鈦縫隙腐蝕性能的影響[J].中國腐蝕與防護學報,1995,15(3):210—216.
[7]劉天國,張海金.鈦及鈦合金陽極氧化[J].航空精密制術,2004,40(4):18—22.
[8]邱望標,楊綠.鈦及鈦合金著色工藝及色膜性能研究[J].腐蝕科學與防護技術,2005,17(5):369~370.
[9]葛黔峰.鈦合金脈沖陽極氧化[J].電鍍與環保,2003,23(4):37~38.
[10]張曉云,湯智慧.OCrl3Ni8M02A1鋼與鋁合金和鈦合金接觸腐蝕與防護研究[J].腐蝕與防護,2002,23(10): 423—425.
[11]劉建華,吳昊,李松梅,等.表面處理對TC2鈦合金電偶腐蝕的影響[J].腐蝕科學與防護技術,2003,15(1): 13~17.
[12]Mehlmann A.Dimfeld S F,Minkoff I.Lase.melt injection of IMC on titanium[J].Surface and Coatings Technology,1990,42:275—281.
[13]Lun D W,Crosby J J.Freting resistant coatings for titanium alloys in corrosion fatigue chemistry mechanics and micro-structuer[A].Houston:NACE,1972:631—650.
[14]辛湘杰,薛峻峰.鈦的腐蝕防護及工程應用[M].合肥:安徽科技出版社,1984。
無相關信息

bg-zr.com
寶鋯金屬手機網